Platforma Smart Work
Usługa: Business Develop BGP
Klient: Wrocławskie Inwestycje Sp. z o.o.
Firma średniej wielkości (ok. 50 pracowników) potrzebuje nowoczesnej i centralnie zarządzanej infrastruktury IT w nowej siedzibie.
CS/01
Opis ogólny

Wymagania obejmują:

  • sieć przewodową i bezprzewodową z pełnym zarządzaniem i segmentacją ruchu,

  • system monitoringu wizyjnego z możliwością łatwego przeglądu nagrań i zdalnego dostępu,

  • kontrolę dostępu do pomieszczeń z integracją z systemem pracowniczym,

  • zabezpieczenia sieciowe chroniące przed atakami zewnętrznymi i wewnętrznymi.

Najlepiej dla tej firmy sprawdzi się system rozwiązań oparty o rozwiązania serii UniFi – ekosystem sprzętu i oprogramowania sieciowego firmy Ubiquiti, który integruje w jednej platformie zarządzanie siecią przewodową, bezprzewodową, monitoringiem wideo, kontrolą dostępu i bezpieczeństwem. Urządzenia UniFi – takie jak routery, switche, access pointy, kamery czy czytniki drzwi – są centralnie zarządzane przez kontroler (np. UniFi Dream Machine Pro) z prostym interfejsem webowym i mobilnym. Rozwiązanie łączy funkcjonalności klasy enterprise z łatwością obsługi i niższymi kosztami, co sprawia, że dobrze sprawdza się w małych i średnich firmach oraz w środowiskach edukacyjnych.

CS/02
Infrastruktura sieciowa i serwerowa
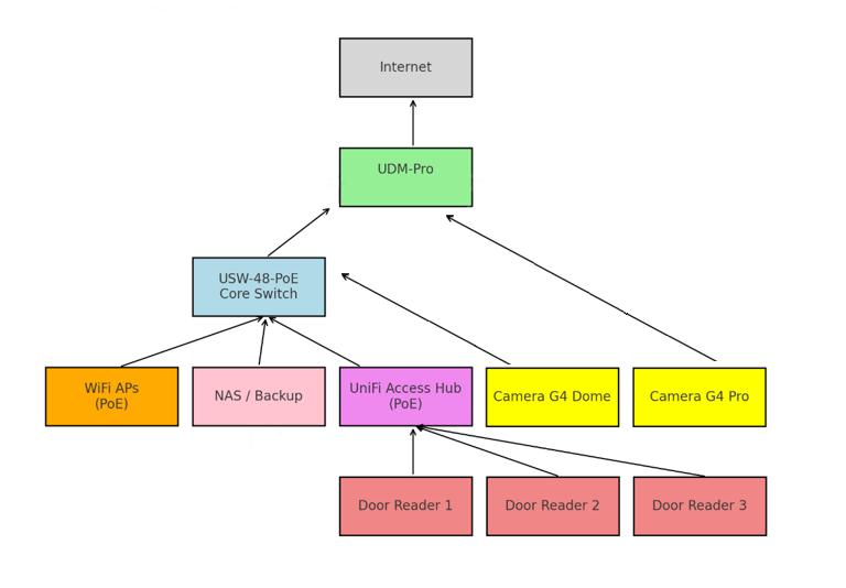
  • UDM-Pro (UniFi Dream Machine Pro) – centralne urządzenie: router, firewall, kontroler dla całej infrastruktury, rejestrator NVR dla kamer.

  • USW-48-PoE (UniFi Switch Enterprise) – główny switch PoE zasilający kamery, kontrolery door access i access pointy.

  • Sieć z podziałem na różne sieci, z personalizowanym dostępem do zasobów wewnętrznych:

    • pracownicy (pełen dostęp),

    • goście (wydzielony, ograniczony),

    • IoT (kamery, kontrolery),

    • serwery/NAS (wydzielona strefa).

CS/03
Monitoring – UniFi Protect
  • Kamery z serii Turret / Bullet / Flex oraz Dome rozmieszczone na wejściach, korytarzach, w przestrzeniach wspólnych oraz w serwerowni.

  • Rejestracja na dyskach w UDM-Pro.

  • Dostęp mobilny i webowy, podstawowe alerty (wykrycie ruchu, powiadomienia).

Zaleta: Pełna integracja z systemem sieciowym UniFi.

CS/04
Kontrola dostępu – UniFi Access
  • Access Reader Pro przy głównych wejściach i krytycznych drzwiach (serwerownia).

  • Access Hub jako centralny kontroler, zasilany PoE ze switcha.

  • Historia wejść/wyjść w panelu UniFi.

  • Możliwość zarządzania kontrolą wejścia zdalnie (z poziomu aplikacji mobilnej),

Zalety: Łatwa integracja z istniejącym systemem HR (import użytkowników), oraz wygodne sterowanie dostępem z poziomu aplikacji mobilnej. Zaawansowane opcje dostępu (n.p: wykrywanie twarzy).

CS/05
Security i Firewall
  • UDM-Pro z wbudowanym IDS/IPS opartym o Snort.

  • Filtry DPI blokujące niepożądane aplikacje.

  • Ochrona przed ruchem z podejrzanych regionów (geofencing).

  • Alerty bezpieczeństwa dostępne w panelu UniFi.

Plus: Posiadanie podstawowych, i na bieżąco uaktualnianych zabezpieczeń sieciowych w ramach lokalnej infrastruktury.

CS/06
AI Video serwer

UniFi AI Key to inteligentne rozszerzenie dla systemu UniFi Protect, które przenosi monitoring na zupełnie nowy poziom. Dzięki wbudowanej sztucznej inteligencji umożliwia wyszukiwanie nagrań w języku naturalnym, automatyczne rozpoznawanie ludzi, pojazdów i tablic rejestracyjnych. To oznacza, że administratorzy nie tracą już godzin na przeszukiwanie materiałów – AI Key samodzielnie podpowiada najważniejsze zdarzenia i tworzy podsumowania.

Wszystko działa lokalnie, bez chmury i opłat abonamentowych, zapewniając bezpieczeństwo danych i pełną kontrolę w rękach firmy. Dodatkowo, system może zapewnić notyfikację na komunikator tekstowy, jeżeli wykryje działania wcześniej oznaczone jako niedozwolone w danym obszarze, lub w danych porach dnia.

CS/07
Uproszczony schemat
CS/04
Opinia klienta

„Dzięki doświadczeniu inżynierów oraz zaangażowaniu całego zespołu ICT Future, projekt został zrealizowany sprawnie i terminowo zapewniając nam wydajną infrastrukturę teletechniczną, wspierającą realizację naszych celów statutowych”

— Dolnośląska Agencja Współpracy Gospodarczej

[Źródło]

CS/05
Kluczowe korzyści
01
Bezpieczeństwo
Spójne polityki oraz segmentacja sieci chronią dane organizacji, klientów i najemców.
02
Niezawodność
Redundancja w warstwie urządzeń i łączy internetowych eliminuje ryzyko przestojów.
03
Elastyczność
Infrastruktura obsługuje różne grupy użytkowników, od pracowników po klientów końcowych.
04
Wydajność
Mechanizm SD-WAN zapewnia optymalne wykorzystanie dostępnych łączy.
05
Skalowalność
Architektura gotowa na rozbudowę o kolejne usługi i lokalizacje.
CS/06
Podsumowanie

Dzięki wdrożeniu usługi Business Develop BGP Wrocławskie Inwestycje zyskały stabilne i redundantne środowisko sieciowe, które wspiera realizację strategicznych projektów miejskich, zwiększając efektywność operacyjną i bezpieczeństwo infrastruktury teleinformatycznej.